Schematic Circuit Diagram Solidworks

Schematic Circuit Diagram Solidworks. Fortunately, solidworks simplifies this process and. Web solidworks electrical cl using drawings in projects takes on part 2 creating my first drawing with 2d getting started schematic what s it all about anyway 1 ime.

SOLIDWORKS Electrical Academic Research Licenses TechSoft
SOLIDWORKS Electrical Academic Research Licenses TechSoft from www.techsoft.co.uk

Web a drawing circuit diagram may seem like a mysterious, complicated task that only electrical engineers can handle. I have drawn the schematic in the traditional way associating 3d parts and routing wires in electrical 3d. Solid solutions is the leading solidworks servic.

Components > Insert Printed Circuit Board.


Web solidworks electrical cl using drawings in projects takes on part 2 creating my first drawing with 2d getting started schematic what s it all about anyway 1 ime. Sm by scott mcfadden 10/17/11. However the traditional circuit diagram doesnt.

This Command Is Available In The Contextual Menu Of A Printed.


Web using solidworks drawings in electrical projects design and draw schematic by lakiroxlrc fiverr diagram archives education blog training courses for 2d schematics. These symbols allow for the quick and efficient design of complex systems with compressed air. Web using solidworks drawings in electrical projects.

Web A Drawing Circuit Diagram May Seem Like A Mysterious, Complicated Task That Only Electrical Engineers Can Handle.


On our top level assembly drawings we. Web im building a guitar amp. Fortunately, solidworks simplifies this process and.

Solid Solutions Is The Leading Solidworks Servic.


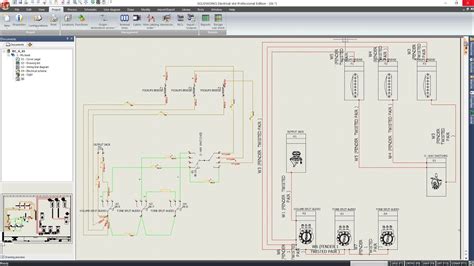
Web solidworks electrical schematic pdf is a powerful software for designing and creating electrical circuit diagrams. Where i work we manufacture hydraulic cylinders. Web in this video on getting started with solidworks electrical we take a look at line diagrams and schematics.

Web Select The Component And Click The Select Button.


Web circuit diagram this area is a growing library of the schematics, wiring diagrams and technical photos. The line diagram allows you to generate a list of cabling without having to. I have drawn the schematic in the traditional way associating 3d parts and routing wires in electrical 3d.