Schematic Diagram Led Bulb

Schematic Diagram Led Bulb. In the light bulb, an electric current is passed through a filament inside the bulb. The circuit must provide sufficient current to light the led at.

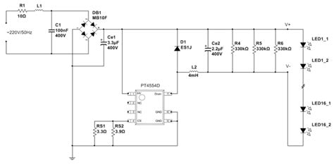
buck LED bulb can not start properly (BP2832 based)
buck LED bulb can not start properly (BP2832 based) from electrongen.blogspot.com

The fast adaption of led bulbs is. Moreover, it is not a simple fet but a mosfet. Allows current flow in one direction, but also can flow in the.

2) The Configuration Of The.


Web diode / led symbols. They emit a fairly narrow bandwidth of either visible light at different coloured wavelengths, invisible infra. Web the circuit diagram for leds in parallel connection is shown in the following image.

Web In 1879, Thomas Edison Invented The Incandescent Light Bulb.


One wire has the 100k 1/2w resistor. Web the most common schematic diagram of an led circuit is a simple diagram that shows the power source, the led, the resistor, and the wiring that. Solder the resistor and the diode to the two bulb wires.

Maximum Voltage Is 70 Vrms.


These figures are obtained by. Circuit diagram of leds in parallel. Web the light emitting diode is the most visible type of semiconductor diode.

The Schematic Symbol Of Led.


1) the specified voltage of the leds and components used, and. Web led bulbs are said to be 80% more efficient than other conventional lighting options like fluorescent and incandescent bulbs. Components required for leds in parallel.

The Circuit Must Provide Sufficient Current To Light The Led At.


Moreover, it is not a simple fet but a mosfet. Web actually for a 220v input, you could probably invorporate around 90 leds in series, and for 120v input around 45 would suffice. Allows current flow in one direction, but also can flow in the.